本文由第三方AI基于17173文章http://x5.17173.com/content/2016-02-17/20160217162307711.shtml提炼总结而成,可能与原文真实意图存在偏差。不代表网站观点和立场。推荐点击链接阅读原文细致比对和校验。
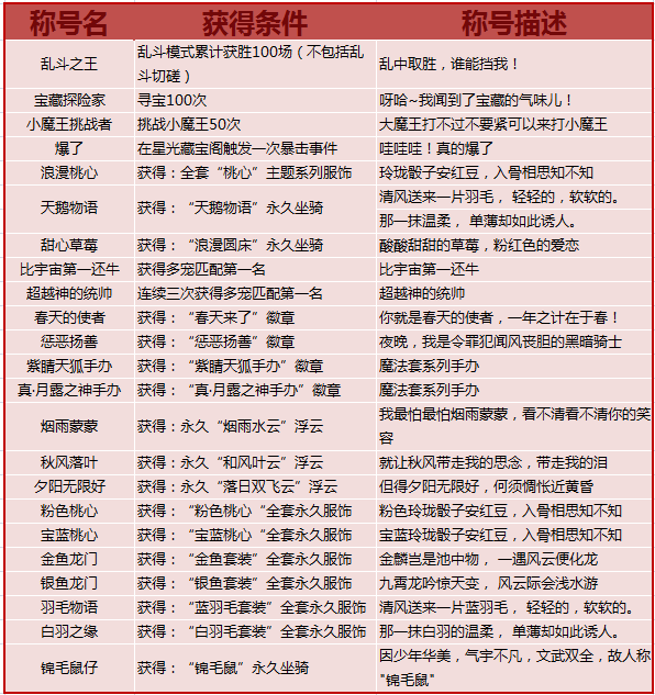
QQ炫舞2月新版本新增称号一览
新闻导语
QQ炫舞2月新版本新增称号一览
相关阅读:QQ炫舞
- (2025-06-17) 组团免费领联动限定丨QQ炫舞×乐刻联动正在进行中
- (2025-05-22) QQ炫舞x斗鱼主播红蓝对抗趣味赛,等你来看!
- (2025-05-06) QQ炫舞17周年庆典 | 前瞻系列活动
- (2025-03-07) QQ炫舞「掌上炫舞」APP现已上线!
- (2024-06-01) 6月幸运大礼包&一元购抢先看!
